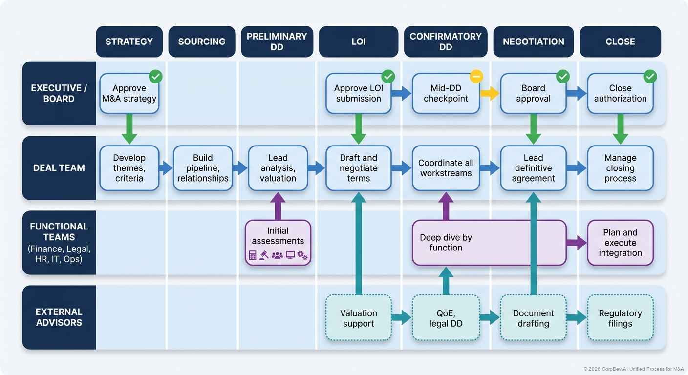
M&A Process Overview
The M&A process is a structured sequence of activities that takes a transaction from initial strategy through post-merger integration. Understanding this lifecycle is critical for corporate development professionals to execute successful deals.

The Complete M&A Lifecycle

A typical M&A transaction progresses through several distinct phases:
1. Strategy & Planning Phase
Objective: Define M&A strategy and identify target criteria
Key Activities:
- Develop or refine M&A thesis
- Identify strategic priorities (geographic expansion, technology acquisition, consolidation, etc.)
- Define target profile and screening criteria
- Secure board approval for M&A strategy
- Allocate budget and resources
Timeline: Ongoing / 1-3 months for specific initiatives
2. Target Identification & Sourcing
Objective: Build pipeline of potential acquisition targets
Key Activities:
- Market research and competitive analysis
- Target screening and prioritization
- Initial outreach and engagement
- Preliminary discussions with targets
- Evaluation of strategic fit
Timeline: 2-6 months (ongoing for active acquirers)
3. Preliminary Evaluation
Objective: Assess initial fit and feasibility
Key Activities:
- High-level financial analysis
- Strategic fit assessment
- Preliminary valuation
- Identification of key risks
- Decision to proceed to deeper diligence
Timeline: 2-4 weeks
4. Letter of Intent (LOI) / Term Sheet
Objective: Establish non-binding agreement on key terms
Key Activities:
- Negotiate headline price and structure
- Define exclusivity period
- Outline key conditions and contingencies
- Set timeline for due diligence and closing
Timeline: 1-3 weeks
5. Due Diligence
Objective: Validate assumptions and uncover risks
Key Activities:
- Financial due diligence
- Legal due diligence
- Commercial / market due diligence
- Operational due diligence
- IT and technology assessment
- HR and cultural assessment
Timeline: 4-12 weeks
6. Valuation & Deal Structuring
Objective: Finalize valuation and optimize deal structure
Key Activities:
- Build detailed financial model
- Perform DCF, comparable company, and precedent transaction analysis
- Determine appropriate deal structure (stock vs. asset, merger vs. acquisition)
- Design earnout or contingent consideration if needed
- Finalize financing approach
Timeline: 2-6 weeks (often concurrent with due diligence)
7. Negotiation & Agreement
Objective: Reach definitive agreement on all terms
Key Activities:
- Negotiate purchase agreement
- Define representations and warranties
- Establish indemnification provisions
- Set closing conditions
- Negotiate employment agreements for key personnel
- Board approval and signing
Timeline: 2-6 weeks
8. Regulatory Approval
Objective: Obtain required regulatory clearances
Key Activities:
- HSR filing (if applicable)
- CFIUS review (for foreign investments)
- Industry-specific regulatory approvals
- Antitrust review
- Satisfaction of other closing conditions
Timeline: 1-6 months (highly variable)
9. Closing & Funding
Objective: Complete transaction and transfer ownership
Key Activities:
- Finalize financing
- Execute closing documents
- Transfer consideration
- Legal transfer of ownership
- Public announcement
Timeline: 1-2 days (after conditions satisfied)
10. Post-Merger Integration (PMI)
Objective: Realize synergies and combine operations
Key Activities:
- Day 1 readiness and stabilization
- First 100 days integration plan
- Systems and process integration
- Organizational design and staffing
- Culture integration
- Synergy capture and tracking
Timeline: 6-24 months
Key Milestones and Decision Points

Throughout the M&A process, several key decision points require senior management and board approval:
- Strategy Approval: Board endorsement of M&A strategy
- Proceed to LOI: Decision to submit letter of intent
- Proceed to Definitive Agreement: Post-diligence decision to move forward
- Sign Definitive Agreement: Final board approval to execute
- Integration Plan Approval: Endorsement of PMI approach
Common Timeline
While every deal is unique, a typical M&A transaction follows this rough timeline:
- Total Duration: 6-12 months from first contact to close
- Pre-LOI: 1-3 months
- LOI to Definitive Agreement: 2-3 months
- Regulatory to Close: 2-6 months
- Integration: 12-24 months
Deal Team Composition

A successful M&A transaction requires coordination across multiple functions:
Internal Team
- Corporate development lead
- Finance / FP&A
- Legal / general counsel
- Business unit leadership
- HR
- IT
- Operations
External Advisors
- Investment bankers (sell-side or buy-side)
- Legal counsel
- Accounting / financial due diligence
- Commercial due diligence consultants
- IT consultants
- HR consultants
- Industry experts
Critical Success Factors

Research shows that successful M&A transactions share several common characteristics:
- Clear Strategic Rationale: Well-defined thesis for why the deal creates value
- Disciplined Process: Rigorous evaluation and decision-making
- Thorough Due Diligence: Uncovering and addressing risks before closing
- Realistic Valuation: Avoiding overpayment and winner's curse
- Strong Integration Planning: Beginning integration planning during diligence
- Cultural Compatibility: Assessing and planning for cultural integration
- Executive Alignment: Support from senior leadership and board
References
© 2026 CorpDev.Ai Unified Process for M&A
Last updated: Wed Jan 29 2025 19:00:00 GMT-0500 (Eastern Standard Time)